您现在的位置:中基健康>> 走进中基>新闻中心>> 首批名单发布!柳州螺蛳粉、哈尔滨红肠在列

首批名单发布!柳州螺蛳粉、哈尔滨红肠在列

作者:  来源:  发布时间:2025-06-07 10:39:48

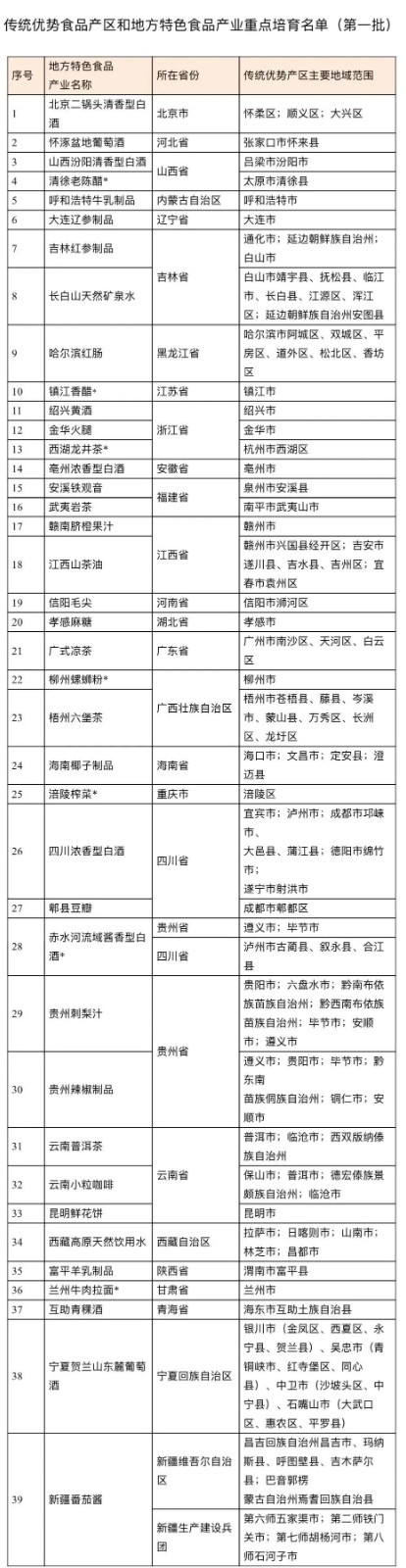
6月4日,工业和信息化部发布首批传统优势食品产区和地方特色食品产业重点培育名单,包括云南小粒咖啡、西湖龙井茶等39个重点培育对象。

据了解,此次发布的首批重点培育对象,分布在我国28个省份,涵盖乳制品制造、饮料制造、酿酒工业、精制茶制造等食品工业主要门类。


a1.jpg
注:标*地方特色食品产业已纳入我部“首批中国消费名品名单”。

数据显示,目前,我国特色食品产区达450余个,产业规模超2.5万亿元,我国已成为全球食品工业第一大国,行业规模约9.8万亿元。

资料来源:人民网


上一篇:【部门动态】以案为鉴守底线 警钟长鸣树清风
下一篇:节前敲警钟 清风润双节 | 中基健康召开“端午”“古尔邦”双节前警示教育大会 ,筑牢廉洁防线